Instance Verification Kit (IVK)
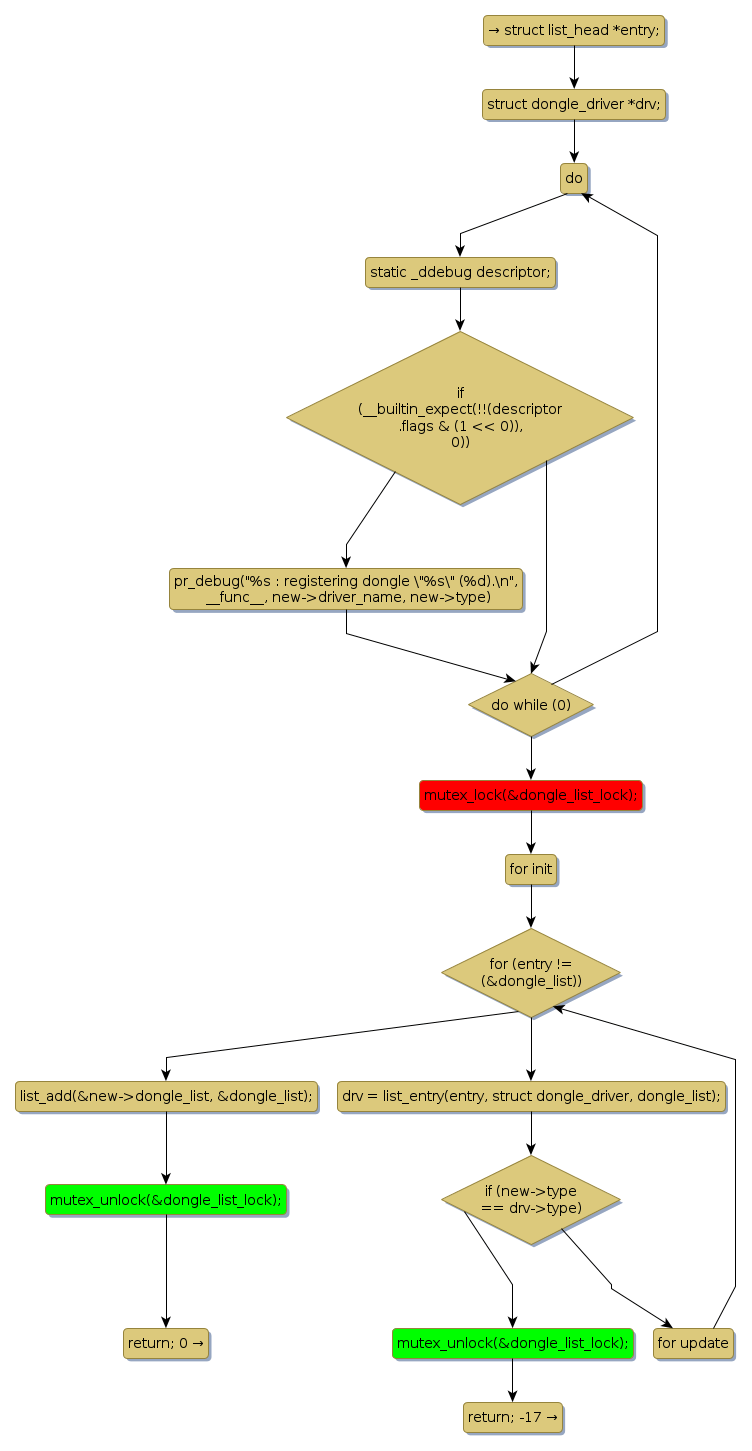
mutex lock @ [1130+30+/linux-3.19-rc1/drivers/net/irda/sir_dongle.c]
Instance Signature: dongle_list_lock
|
The Matching Pair Graph:
|
|
Function Name
|
Control Flow Graph (CFG)
|
Events Flow Graph (EFG)
|
Source Correspondence
|
|
irda_register_dongle
|
|
|
[928+20+/linux-3.19-rc1/drivers/net/irda/sir_dongle.c]
|